2025年10月14日,中国农业大学李威教授团队在Plant Physiology(IF=6.9)上发表了一篇题为“Strigolactones inhibit axillary bud outgrowth through transcription factor MdSPL6-mediated regulation of ABA levels in apple"的研究论文。该研究借助DAP-seq技术,揭示了独脚金内酯通过MdSPL6-MdSMXL7模块调控下游靶基因,进而介导脱落酸积累以抑制苹果侧芽生长的完整信号通路,为苹果株型改良和高产育种提供了关键基因靶点和理论依据。蓝景科信为该研究提供了DAP-seq技术支持。

侧枝发育是影响植物株型构建和作物产量的关键形态特征,苹果腋芽的休眠特性往往制约其早分枝进程与果实生产效率。植物激素在腋芽生长调控中发挥核心作用,其中独脚金内酯(SLs)作为类胡萝卜素衍生激素,已被证实是抑制植物分枝的关键因子,但其在多年生木本植物(如苹果)中的分子调控机制尚未阐明。现有研究表明,SLs信号通路的关键抑制因子SMXL与SPL转录因子存在相互作用,但苹果中SPL基因是否直接调控分枝、SLs与脱落酸(ABA)在腋芽休眠调控中的协同作用机制仍有待明确。因此,解析SLs调控苹果腋芽生长的分子网络,明确关键基因功能及激素互作关系,对苹果株型改良和产量提升相关研究具有重要的实践意义。
主要研究结果
核心发现一:验证独脚金内酯对苹果侧芽生长的抑制作用
研究团队采用不同浓度SLs合成类似物rac-GR24处理去顶苹果枝条,同时设置DMSO对照组及不去顶对照组进行对比,持续观测不同节位侧芽的长度与萌发率。结果显示,rac-GR24处理组的腋芽长度显著短于对照组(11天时长仅为对照组的31.25%),且多节点腋芽的萌发率也呈现显著降低趋势(第4、5节点无萌发),证实SLs能有效抑制苹果腋芽的萌发与伸长。

图1 rac-GR24处理对苹果腋芽生长的抑制效应
核心发现二:解析独脚金内酯(SLs)信号通路调控机制
1、锁定SLs调控苹果腋芽生长的关键转录因子
研究团队通过酵母双杂交筛选苹果侧芽cDNA文库,发现SLs信号通路关键抑制子MdSMXL7与SPL转录因子MD06G1204000(MdSPL6)存在相互作用。随后,研究团队利用酵母双杂交、双分子荧光互补、荧光素酶互补成像及体外pull-down等多项实验,结合亚细胞定位与转录激活分析,进一步证实SLs信号通路抑制因子MdSMXL7与转录因子MdSPL6可在细胞核内直接相互作用。研究团队通过CRISPR-Cas9技术构建Mdspl6突变体后开展表型分析,结果显示突变体侧枝数量显著增加。以上结果证明,MdSPL6是苹果腋芽生长的负调控因子,且其具有转录激活活性。

图2 MdSMXL7与MdSPL6相互作用的验证

图3 苹果MdSPL6的功能分析
2、全基因组范围鉴定MdSPL6下游靶基因
为鉴定MdSPL6下游靶基因,本研究开展了DNA亲和纯化测序(DAP-seq)。结果显示MdSPL6在苹果基因组中存在11127个高置信度结合峰,其核心结合基序为GTAC,该基序也是不同物种SPL转录因子中的保守序列。GO和KEGG富集分析结果显示,MdSPL6的靶基因显著富集于植物激素信号转导通路,其中在脱落酸(ABA)相关通路中富集尤为明显。研究团队据此进一步筛选出MdHB53和MdTCP1为关键候选靶基因。

图4 通过DNA亲和纯化测序(DAP-seq)鉴定MdSPL6的靶基因
核心发现三:解析ABA积累抑制苹果侧芽生长的完整信号通路
1、锁定ABA为SL-MdSPL6通路调控腋芽生长的关键下游介质
研究团队通过酶联免疫吸附测定(ELISA)检测rac-GR24处理后腋芽激素含量,发现处理后ABA水平显著上升,而IAA、ZR、GA₃含量则呈显著下降趋势;过表达实验进一步证实,MdSPL6过表达可引起愈伤组织中ABA含量大幅增加,表明MdSPL6可能通过调控ABA的合成来抑制腋芽生长。此外,外源ABA处理实验结果显示,其能显著抑制腋芽伸长;而ABA合成抑制剂氟啶酮处理,则能促进腋芽生长。以上结果表明,SLs可通过MdSPL6促进ABA的积累,而ABA是抑制苹果侧芽生长的直接效应因子。

图5 rac-GR24处理及MdSPL6过表达对苹果内源激素水平的影响
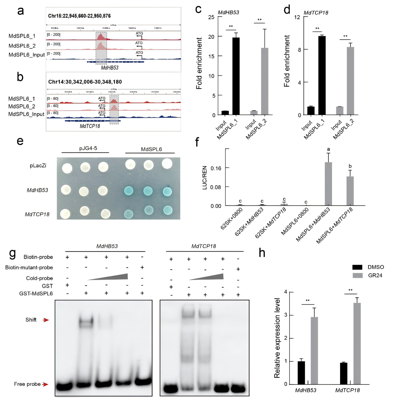
2、MdSPL6通过靶基因MdTCP18和MdHB53调控ABA水平的分子路径
为进一步研究MdSPL6调控ABA水平的分子路径,研究团队通过酵母单杂交、DAP-qPCR、双荧光素酶报告基因实验及电泳迁移率变动分析,验证了MdSPL6可直接转录激活MdHB53和MdTCP18,且rac-GR24处理可上调这两个基因的表达;而MdSMXL7可抑制MdSPL6的转录激活功能,rac-GR24则能通过促进MdSMXL7降解,解除该抑制作用。
研究团队随后在苹果愈伤组织和拟南芥中开展过表达实验,检测ABA水平及分枝表型。结果显示,过表达MdHB53能显著提升ABA水平,并直接激活ABA合成相关基因MdNCED1的转录;过表达MdTCP18则可恢复拟南芥bre1bre2突变体的分枝表型,同时提高其体内ABA水平。以上结果表明,MdHB53通过调控MdNCED1介导ABA合成,MdTCP18通过ABA代谢影响分枝发育,两者共同参与SL-MdSPL6通路对苹果腋芽生长的抑制过程。

图6 MdSPL6对MdHB53和MdTCP18表达的调控

图7 MdHB53和MdTCP18参与苹果腋芽的调控
小结
本研究完整阐明了“SLs-MdSMXL7-MdSPL6-MdHB53/MdTCP18-ABA"的级联调控通路在苹果腋芽生长中的作用机制,揭示了SLs与ABA信号在木本植物中的协同调控模式。同时,该研究为后续通过基因编辑、分子标记辅助育种等技术开展苹果分枝特性定向改良研究提供了核心的基因靶点参考。

图8 独脚金内酯(SLs)通过MdSPL6-MdSMXL7介导调控苹果腋芽生长的作用模型
