
文献题目:A male-pheromone-elevated transcription factor ZNF362.1 in female schistosomes determines sexual maturation
发表期刊:Science Advances
影响因子:12.5
发表时间:2026年3月6日
发表单位:复旦大学
蓝景科信提供:DAP-seq技术服务
主要研究内容
血吸虫病由血吸虫感染所致,全球受影响人群超2亿,雌性血吸虫的产卵行为是该病传播和病理损伤发生的关键环节。已知雌性血吸虫的卵巢与卵黄腺成熟依赖雄性分泌的信息素β-丙氨酰-色胺(BATT),但BATT触发雌性生殖成熟的下游分子调控通路此前尚未明确。
本研究解析了BATT调控雌性生殖成熟的分子机制,发现转录因子znf362的长异构体znf362.1是BATT诱导雌性卵巢和卵黄腺成熟的下游关键调控因子,该因子在BATT处理后,于卵巢卵母细胞和卵黄腺S1细胞中特异性上调,且仅调控生殖干细胞的分化过程,不影响其增殖。
研究团队通过DAP-seq技术绘制了ZNF362.1的全基因组结合图谱,发现其DNA结合域优先结合基因组的内含子(40.56%)和远端基因间区(37.80%),仅有9.65%的结合峰位于启动子区域;同时鉴定出六核苷酸“AAAAAA"为其富集度最高的特异性结合基序。接着通过DAP-seq与RNA-seq联合分析,筛选出其直接靶基因为Smp_349410。经EMSA、Dual-LUC等进一步验证,ZNF362.1可通过结合Smp_349410的启动子直接激活其转录,而该基因编码的SmCPEB1通过差异化机制调控生殖器官成熟:在卵巢中,通过调控cyclin B1 mRNA的多聚腺苷酸化促进卵母细胞减数分裂;在卵黄腺中,则通过不依赖cyclin B1的通路驱动S1细胞分化。
本研究由此系统阐明了“BATT-ZNF362.1-cpeb1"信号轴调控雌虫性成熟的分子机制,并揭示了CPEB1在卵巢与卵黄腺中的差异化调控路径。这一发现为理解血吸虫的生殖调控机制提供了全新视角,也为研发阻断虫卵传播的血吸虫病干预策略提供了重要的理论支撑与潜在分子靶点。

图1. BATT诱导的znf362调控未交配雌性血吸虫的性成熟过程。(A)RNA-seq分析显示,未交配雌虫中有9个基因在交配后第3天受雄性信息素诱导表达上调。[B]与[A]比较用于鉴定与可产生BATT的对照雄虫配对后,未交配雌虫中表达上调的基因;与之相对,[D]与[A]比较则揭示了与BATT缺陷型雄虫(gli1敲低雄虫,丧失BATT合成能力)配对后,未交配雌虫中上调的基因。n=3。(B)光学显微镜观察未交配雌虫在体外经对照组或Smp_169260-RNAi处理10天后的形态学特征及产卵情况。左图:dsRNA处理流程示意图;中图:虫体整体形态(标尺,1 mm);右图:虫卵形态(标尺,200 μm)。n=3。(C)RNAi处理10天后未交配雌虫中Smp_169260敲除的qPCR检测结果。n=3。数据以平均值±标准差(mean±SD)表示,****P<0.0001。(D)经对照或Smp_169260-RNAi处理10天后,未交配雌虫卵黄腺和卵巢Fast Blue BB及DAPI染色结果。成熟卵黄腺经Fast Blue BB染色呈红棕色(左图)。在卵巢中(右图),未成熟卵母细胞(IO)表现为染色质致密、DAPI强荧光区域,而成熟卵母细胞(MO)染色较浅且细胞体积更大。n=3。标尺,100 μm。(E)经对照组或Smp_169260dsRNA处理7天后,卵巢及卵黄腺中增殖细胞的EdU标记情况。EdU阳性细胞呈品红色,细胞核用DAPI复染呈蓝色。卵巢区域用黄色虚线标注。n=3。标尺,100 μm。(C) 采用独立样本Student’st检验。

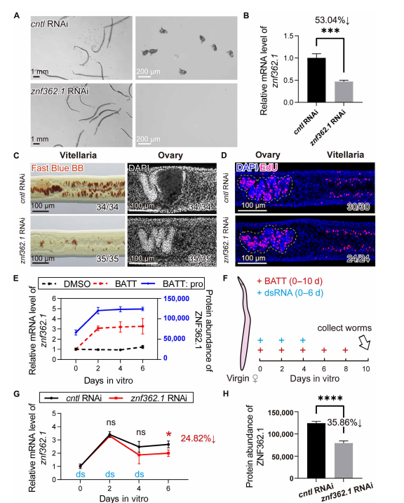
图2. 最长转录本亚型znf362.1对未交配雌性血吸虫的生殖发育至关重要。(A)光学显微镜观察经对照组或znf362.1 dsRNA体外处理10天后未交配雌虫的形态学特征及产卵情况。n=3。比例尺:虫体整体形态1 mm;虫卵形态200 μm。(B)RNAi处理10天后znf362.1敲除的qPCR检测结果n=3。数据以平均值±标准差表示。***P<0.001。(C)经对照组与znf362.1-RNAi处理10天后,未交配雌虫卵黄腺和卵巢的Fast Blue BB与DAPI染色结果。卵黄腺Fast Blue BB染色(左图);右侧为卵巢DAPI染色(右图)。n=3。比例尺100 μm。(D)经对照组与znf362.1 dsRNA处理7天后,卵巢和卵黄腺中增殖细胞的EdU标记情况。EdU阳性细胞呈品红色,细胞核经DAPI复染呈蓝色。卵巢区域用黄色虚线标注。n=3。比例尺100 μm。(E)BATT诱导后D0至D6期间znf362.1转录和蛋白水平定量分析。黑色和红色虚线代表转录水平,蓝色实线代表蛋白丰度。n=3~4。数据以平均值±标准差表示。(F)雌虫6天RNAi处理实验设计示意图。(G)对照组与RNAi处理组D0至D6期间znf362.1转录水平qPCR定量结果(*P=0.03)。n=3。数据以平均值±标准差表示。(H)通过基于DIA的定量蛋白质组学分析测定的对照组与znf362.1-RNAi组在D6时间点的ZNF362.1蛋白丰度(****P<0.0001)。n=4。数据以平均值±标准差表示。(B)、(E)、(G)和(H)均采用非配对Student’s t检验。

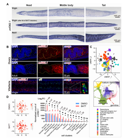
图3. znf362.1基因表达谱及其响应BATT刺激的单细胞动态变化。(A) WISH显示未交配雌虫、在A169培养基中经BATT诱导6天的未交配雌虫及成虫雌虫中znf362.1的表达情况。紫色染色标记mRNA定位。比例尺100 μm。图像具有代表性,n>12条虫体,来自3次生物学重复。(B)FISH显示未交配雌虫卵巢与卵黄腺、成虫雌虫卵巢中znf362.1的表达情况。比例尺50 μm。图像具有代表性,n>12条虫体,来自3次生物学重复。(C)基于已鉴定的细胞类型标记基因对未交配雌虫scRNA-seq数据进行聚类分析的UMAP图。(D)对照组与BATT处理组中znf362.1表达的单细胞分辨率分析。左图:UMAP图展示znf362.1的相对表达水平,红色表示表达量更高;右图:第2天对照组与BATT处理组间不同细胞类型中znf362.1表达量的定量比较。n=3。数据以平均值±标准差表示(*P.adj<0.05)。

图4. Smp_349410作为ZNF362.1的潜在下游靶标参与雌虫性成熟过程。(A)基于DAP-seq结果预测的ZNF362.1结合概率最高的DNA结合基序。(B)韦恩图展示三组基因的交集:BATT处理8天后表达上调的基因、znf362.1 RNAi处理6天后表达下调的基因,以及经DAP-seq鉴定的、启动子区域可被ZNF362.1 DNA结合结构域(DBD)结合的基因。(C)经对照组或Smp_349410 dsRNA处理21天(自第7天开始BATT诱导)后,光学显微镜观察未交配雌虫的形态学特征及产卵情况。n=3。比例尺:虫体整体形态1 mm;虫卵形态200 μm。(D)RNAi处理21天(自第7天开始BATT诱导)后未交配雌虫中Smp_349410敲低的qPCR检测结果。n=3。数据以均值±标准差表示。****P<0.0001。(E)经对照组与Smp_349410-RNAi处理21天(自第7天开始BATT诱导)后未交配雌虫卵黄腺和卵巢的Fast Blue BB与DAPI染色结果。卵黄腺Fast Blue BB染色(左图);卵巢DAPI染色(右图)。n=3。比例尺100 μm。(F)经对照组或Smp_349410 dsRNA处理7天后,卵巢和卵黄腺中增殖细胞的EdU标记情况。EdU阳性细胞呈品红色,细胞核经DAPI复染呈蓝色。卵巢区域用黄色虚线标注。n=3。比例尺100 μm。(D)采用非配对Student’s t检验。

图5. Smp_349410是血吸虫ZNF362.1的直接转录靶基因。(A)qPCR定量检测对照组与BATT诱导条件下,未交配雌虫D0~D6 Smp_349410的转录水平。n=3。数据以平均值±标准差表示。**P<0.01。(B)BATT诱导条件下,qPCR定量检测对照组与Smp_349410-RNAi组未交配雌虫0~6天Smp_349410的转录水平。n=3。数据以平均值±标准差表示。**P<0.01。(C)IGV展示DAP-seq在Smp_349410基因位点的覆盖度。轨迹图展示了两个技术重复及一个input对照样本中,比对至曼氏血吸虫参考基因组(版本10)的reads。y轴表示单碱基reads覆盖度。启动子区域以黄色方框标注。(D)EMSA验证ZNF362.1与Smp_349410启动子基序的结合。泳道1:仅FAM标记探针(无蛋白);泳道2:FAM标记探针与ZNF362.1 DBD共孵育;泳道3:加入100倍摩尔过量的未标记探针进行竞争结合。(E)双荧光素酶报告基因实验验证ZNF362.1 DBD对Smp_349410启动子的转录激活作用。NC1(阴性对照1):空载pcDNA3.1载体+含Smp_349410启动子的报告质粒;NC2(阴性对照2):ZNF362.1 DBD表达质粒+不含Smp_349410启动子的报告质粒;ZNF362.1 DBD:含Smp_349410启动子的ZNF362.1 DBD-VP64-NLS表达质粒+报告质粒。GLI1 DBD:GLI1 DBD-VP64-NLS表达质粒+含Smp_349410启动子的报告基因载体。n=3。数据以均值±标准差表示。****P<0.0001。(A)、(B)和(E)采用非配对Student‘s t检验。

图6. Smp_349410在雌性血吸虫生殖腺中特异性表达。(A)WISH显示Smp_349410 在未交配雌虫、在A169中经BATT处理6天的未交配雌虫及成虫雌虫中的表达情况。紫色染色标记mRNA定位。比例尺100 μm。代表性图像来自3次生物学重复,n>12条虫体。(B)FISH显示Smp_349410在未交配雌虫卵巢及卵黄腺、成虫雌虫卵巢中的表达情况。比例尺50 μm。代表性图像来自3次生物学重复,n>12条虫体。(C)对照组与BATT处理组中Smp_349410表达的单细胞分辨率分析。左图:UMAP图展示Smp_349410的平均表达水平,红色表示表达量更高;右图:D2对照组与BATT处理组间不同细胞类型中Smp_349410表达量的定量比较。n=3。数据以平均值±标准差表示(*P.adj<0.05)。(D)基于已鉴定的细胞类型标记基因对成年雌虫生殖系scRNA-seq数据进行聚类分析的UMAP图。(E)成年雌虫生殖系中Smp_349410表达的UMAP图,红色表示表达水平更高。

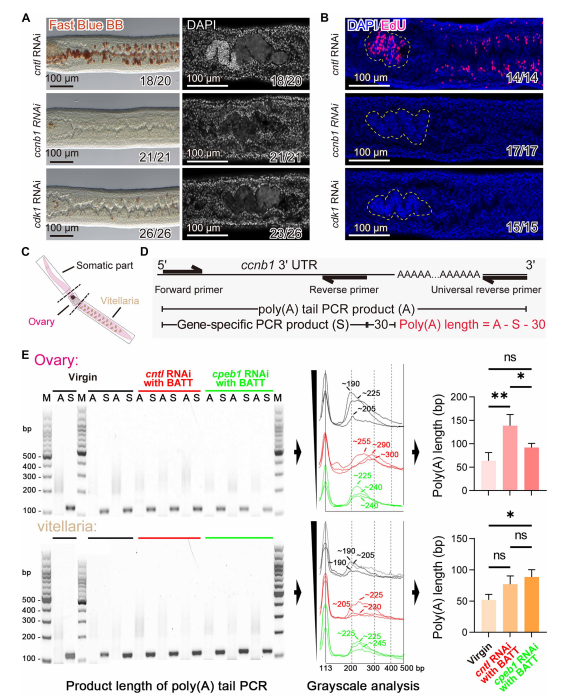
图7. Cpeb1在雌性血吸虫生殖发育过程中调控cyclin B1 mRNA多聚腺苷酸化。(A)经对照组、ccnb1或cdk1 dsRNA处理19天后(自D7开始BATT诱导),雌虫卵黄腺和卵巢的Fast Blue BB和DAPI染色结果。卵黄腺Fast Blue BB染色(左图);卵巢DAPI染色(右图)。n=3。比例尺:100 μm。(B)经对照组、ccnb1或cdk1 dsRNA处理7天后,卵巢和卵黄腺中增殖细胞的EdU标记情况。EdU阳性细胞呈品红色;细胞核经DAPI(蓝色)复染。卵巢区域用黄色虚线标出。n=3。比例尺:100 μm。(C)用于RNA提取的体组织、卵巢及卵黄腺解剖示意图;方框区域为从雌虫中切取的组织部位。(D)基于PCR分析cyclin B1 mRNA多聚腺苷酸尾(poly(A))长度的实验示意图。Poly(A)PCR扩增poly(A)区域(A);基因特异性PCR靶向3'UTR区域(S)用于比对。尾长计算公式为A−S−30[S=113 bp;30为反向引物至poly(A)起始位点的距离]。(E)未交配雌虫、BATT诱导对照RNAi雌虫及BATT诱导cpeb1 RNAi雌虫的体组织、卵巢和卵黄腺中cyclin B1 mRNA的poly(A)尾分析。A:poly(A)尾PCR产物;S:基因特异性PCR产物;M:100 bpDNA分子量标准。经灰度分析后根据峰顶点(箭头)估算相对poly(A)尾长度。n=3。数据以平均值±标准差表示。**P<0.01,*P<0.05。(E)采用非配对Student’s t 检验。

图8. ZNF362.1介导曼氏雌性血吸虫响应雄虫来源BATT信号调控性发育的转录调控模式图。在未交配雌虫中,卵巢与卵黄腺的分化处于停滞状态,卵巢发育阻滞于生殖干细胞(GSC)子代阶段,卵黄腺发育阻滞于S1细胞阶段。雌雄配对后,雄虫来源的信息素BATT诱导雌虫中转录因子znf362.1表达上调。ZNF362.1随后在卵巢和卵黄腺中均激活cpeb1的转录。在卵巢中,CPEB1水平升高可增强减数分裂关键调控因子cyclin B1 mRNA的多聚腺苷酸化,进而促进卵母细胞成熟。在卵黄腺中,CPEB1通过一条似乎不依赖cyclin B1 mRNA多聚腺苷酸化的通路调控增殖态S1细胞的分化进程。
