2025年7月,北京林业大学张德强教授课题组在New Phytologist(IF=8.1)发表了题为“Phylostratigraphic analysis revealed that ancient ohnologue PtoWRKY53 innovated a vascular transcription regulatory network in Populus"的研究论文。该研究借助DAP-seq技术揭示了全基因组复制(WGD)衍生的古老PS1 ohnologs(尤其PtoWRKY53)通过新功能化创新了杨树维管转录网络,为木本植物进化发育提供了新范式。蓝景科信为该研究提供了DAP-seq技术支持。

文章主要内容

木本植物次生维管系统的演化是森林生态系统进化历程中的关键事件,其发育不仅推动了植物向高大化方向演进,增强了光合效能,还拓展了植物对生态位的适应范围。该系统由木质部、形成层和韧皮部构成,兼具器官整合功能与物质高效运输能力。其中,初生维管组织主要承担发育中器官的水分与养分纵向运输,而次生维管组织则是植物实现径向生长及木材形成的结构基础。杨树作为木本植物研究的模式物种,其次生维管发育的分子调控机制已得到广泛解析,但该系统在进化过程中的动态变化规律仍有待阐明。
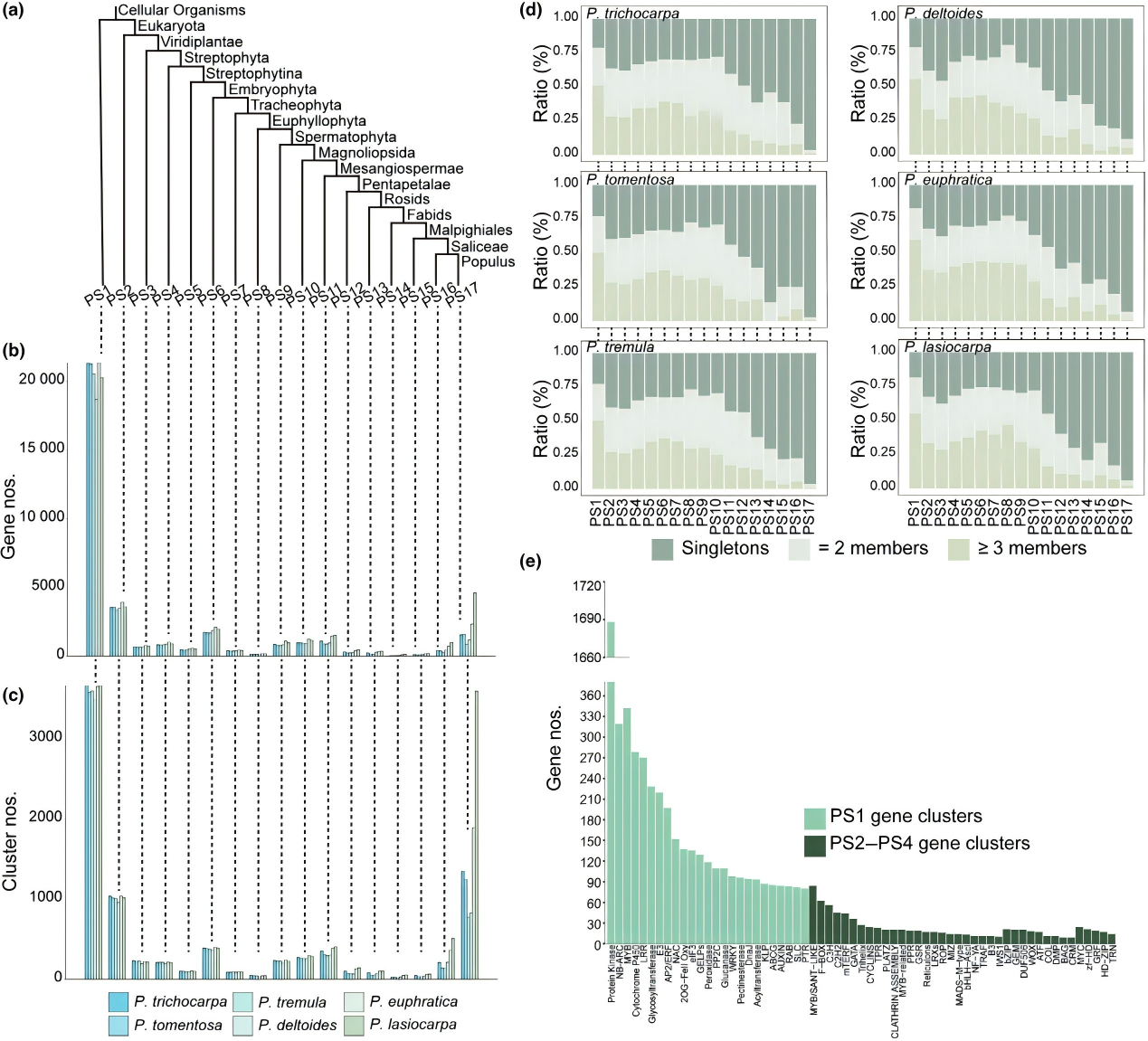
为了确定杨属植物内基因的进化起源,作者对6个高质量测序的杨属基因组进行了分析,6种杨属基因组被分为17个系统发育层(PS1-PS17),PS1基因占比超51%,是基因组的主要成分。基因家族聚类分析显示,PS1的基因家族发生了显著扩张,表明这些古老基因的扩张可能塑造了杨树进化的遗传学基础。

图 1 杨属基因组的系统发育特征

图 2 不同系统发育层中基因的结构及进化特征
通过对5种杨树维管组织(韧皮部/形成层/木质部)进行转录组学分析,并计算TAI/TDI及表达偏好指数(EP),结果显示PS1基因占表达基因的61.55%-66.38%,且在木质部、形成层、韧皮部中均呈现相似的表达水平,但转录分化程度差异显著,且存在组织特异性表达模式。表明PS1基因的特异性表达驱动了杨树次生维管系统转录调控网络的差异形成。

图3 杨树茎维管束组织中表达基因的进化转录组图谱
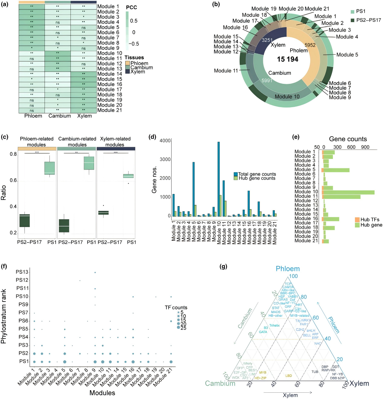
杨树次生维管系统转录组与共表达网络(WGCNA)分析显示,剂量非限制性的PS1 ohnologues(MYB、NAC、WRKY 家族)在木质部存在特异性表达。通过对转基因材料进行表型分析,结果显示PtoWRKY53-OE 株系高度降低,茎直径减少,木质部宽度减少;RNAi 株系则相反。电镜观察表明,PtoWRKY53-OE 株系纤维细胞壁变薄,纤维素含量降低;RNAi 株系则相反,证实PtoWRKY53抑制木质部次生壁沉积。

图 4 杨属植物维管组织的共表达网络分析

图 5 PtoWRKY53 对木质部细胞次生细胞壁发育的影响
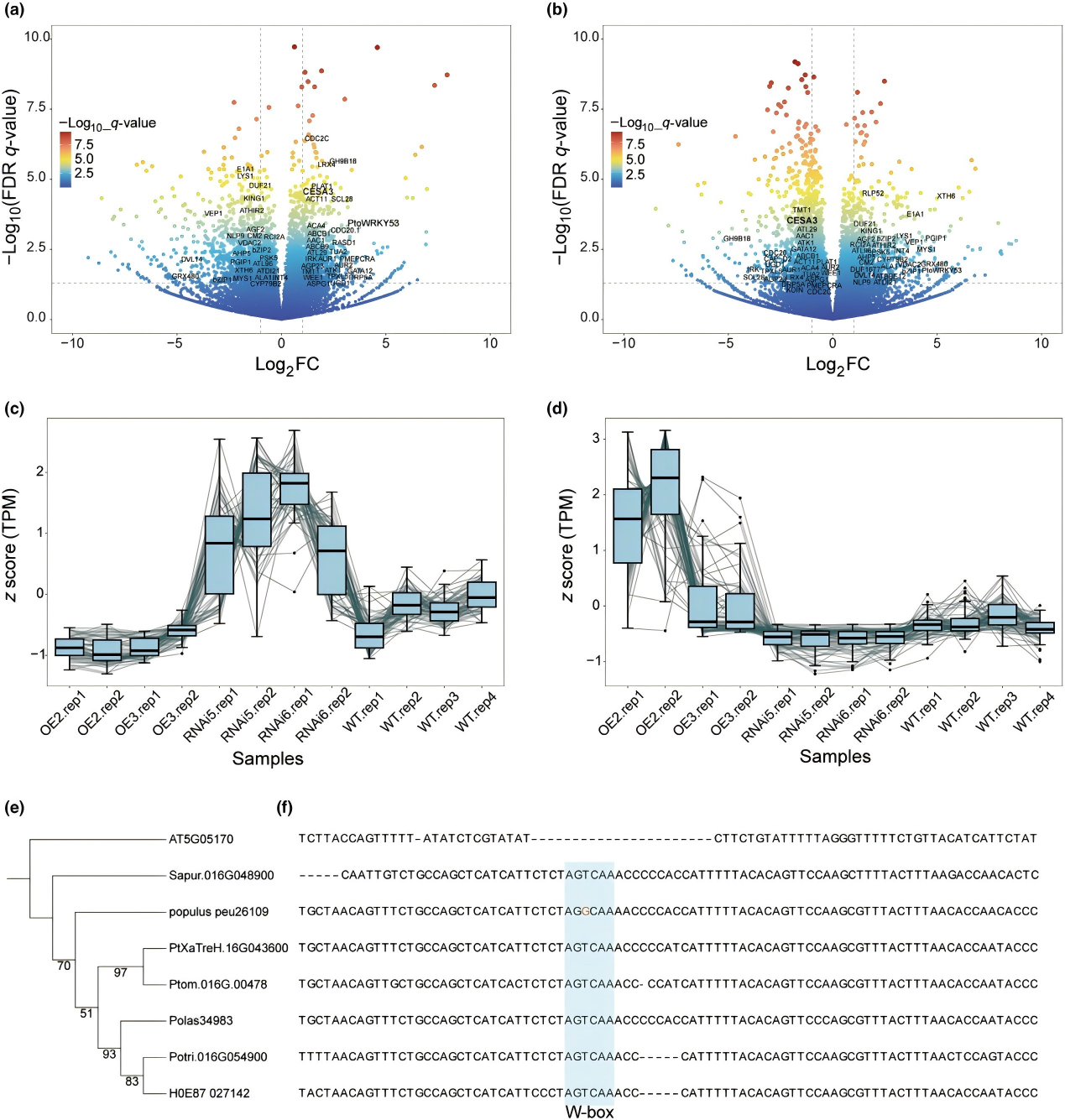
进一步通过DAP-seq探究PtoWRKY53 在木质部发育中的直接靶标。发现在下游靶基因的启动子区域存在464个共同结合位点。顺式作用元件W-box(TTGAC)始终位于每个峰的中心,且在两个重复实验中表现出很强的可重复性。差异表达分析结果表明,Potri.016G054900(PtrCESA3)、Potri.004G118700(PtrTPXL5)、Potri.002G254800和Potri.006G047300直接受其调控。已知CESA3在拟南芥中影响纤维素合成,在杨树中可能发挥类似作用。这表明PtoWRKY5可能直接调控PtoCESA3的表达。后续通过双荧光素酶报告实验、EMSA和Y1H证实,PtoWRKY53通过结合PtoCESA3启动子的W-box抑制其转录,减少了木质部纤维细胞次生壁的沉积,最终负调控杨树木质部发育。

图 6 PtoWRKY53 负调控 PtoCESA3
本研究发现,5种杨树中,35个基因受PtoWRKY53保守调控,其中29个为PS1基因,包括直接靶基因 PtoCESA3、PtoTPXL5等。启动子分析显示,PtoCESA3的W-box在杨属中保守(除胡杨),在拟南芥中缺失,表明PtoWRKY53-PtoCESA3模块是杨属的新调控机制。

图 7 PtoWRKY53 在杨属植物中形成保守的转录调控网络
该研究揭示了杨树次生维管发育调控机制地点演化路径,系统构建了杨树维管系统发育的遗传调控网络,深入解析了PtoWRKY53在次生木质部发育中的功能机制,为深入理解多年生树木次生维管系统的进化奠定了重要理论基础。
