性别决定是高等植物发育的核心环节,对于黄瓜等葫芦科作物而言,雌花的形成直接关乎果实与种子产量,更是保障粮食安全的关键所在。黄瓜的花原基初期本是雌雄同体,却会在特定发育阶段(如第5阶段)通过雄蕊或雌蕊原基的选择性停滞,最终分化为雄花或雌花。一直以来,乙烯与生长素都被证实能促进葫芦科植物雌花形成,但二者调控性别决定的分子机制,以及它们之间如何协同作用,长期以来都是未解之谜。而作为生长素信号通路的核心因子,生长素响应因子(ARFs)虽已被证实参与植物多种发育过程,却从未有研究报道其与植物性别决定相关——这一关键空白,也让葫芦科植物的“性别密码"更显神秘。
2025年12月11日,中国农业大学张小兰团队在国际顶刊Science上发表了一篇题为“ARF3-mediated auxin signaling is essential for sex determination in cucumber"的研究论文,该研究借助DAP-seq精准鉴定出黄瓜生长素响应因子CsARF3全基因组中的直接结合靶点,构建了其调控性别决定的下游基因网络,阐明了CsARF3的双重调控模式,揭示了生长素与乙烯在性别决定中的协同作用机制,为植物性别决定调控网络的研究带来全新突破。蓝景科信为该研究提供了DAP-seq技术支持。


主要研究结果
(一)CsARF3是黄瓜雌花形成所必需的基因
本研究通过对两性花黄瓜品系外源施加生长素,结果显示雌花比例显著提高,且16个黄瓜ARF基因中,仅CsARF3在雌性花芽中表达显著高于雄性花芽,且在花性别决定前(6 期前)高表达。研究团队构建了Csarf3突变体和CsARF3过表达株系,发现CsARF3突变雌花转变为雄花,即使外施生长素也不能回补Csarf3突变体的表型;CsARF3过表达株系的雌花产量增加8.0%,复合雌花(每节多朵雌花)比例提高5.7%。以上结果表明,CsARF3介导的生长素信号通路对黄瓜雌花形成至关重要。
图1 . CsARF3促进黄瓜雌性化
(二)CsARF3通过调控下游靶基因调控雌花发育
1. CsARF3激活 CsSTM表达
KNOX转录因子调控植物茎尖分生组织(SAM)的形成与心皮发育进程,为探究CsARF3介导的雌性发育是否依赖KNOX转录因子,通过基因表达分析发现,Csarf3突变体异常心皮中多数黄瓜I类KNOX家族成员表达下调,其中CsSTM下调显著,且CsSTM在雌花芽中高表达、在Csarf3突变体中低表达、在CsARF3过表达株系中高表达。研究团队通过酵母单杂交、EMSA、ChIP-qPCR、DLR分析验证,CsARF3可直接结合CsSTM启动子的P2/P4生长素响应元件(AuxRE)元件并激活其表达。接着,研究团队构建了CsSTM突变体,结果显示弱突变体雌雄花比例降低、雌花出现延迟,强突变体无法形成茎尖分生组织,且Csarf3 Csstm双突变体表型与CsSTM单突变体相似。以上结果表明,CsSTM既有保守维持茎尖分生组织功能,又作为CsARF3的下游基因促进黄瓜雌花形成。
图2. CsARF3通过直接刺激黄瓜中CsSTM的表达促进雌性化
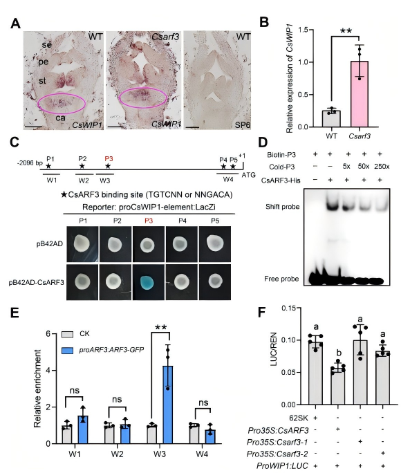
2. CsARF3抑制CsWIP1表达
CsWIP1通过抑制心皮发育调控葫芦科性别决定。CsARF3和CsWIP1在雌雄花芽的心皮原基中表达模式相反,二者突变体表型也相反,研究团队进一步对二者的关系进行研究。CsWIP1在Csarf3突变体中表达量为野生型的3倍,过表达CsARF3则使CsWIP1表达降低,同时在CsWIP1启动子鉴定到5个AuxRE元件。体外和体内实验证实,CsARF3可直接结合P3元件;双荧光素酶报告实验证实,CsARF3可特异性抑制CsWIP1的转录活性。Cswip1 Csarf3双突变体表现为雌全同株(可开雌花和两性花)性状,与仅开雄花的Csarf3突变体表型存在显著差异,而与Cswip1突变体表型相近。以上结果表明,CsARF3在黄瓜中通过抑制CsWIP1的表达解除对心皮发育的抑制。

图3. CsARF3在心皮发育过程中负向调控CsWIP1的表达
3. CsARF3的调控通路特征
通过DAP-seq分析,研究团队进一步鉴定到CsARF3下游靶基因,包括心皮特征基因crabs claw(CRC)、agamous(AG)以及性别决定相关基因MYB62的黄瓜同源基因。转录水平检测结果显示,这些靶基因在Csarf3和Csstm突变体中均呈现共下调表达模式,而CsCUC2B的转录水平未发生显著变化。此外,DAP-seq与RNA-seq联合分析结果显示,Csarf3突变体与野生型的差异表达基因中,67%与CsARF3结合靶点重叠,这些共有基因显著富集于“花分生组织决定性"和“花器官特征决定"等关键通路;同时,Csarf3与Csstm突变体有118个共有差异表达基因。以上结果表明,CsARF3-CsSTM通路在黄瓜单性花发育中起作用,且可能独立于CsCUC2B。
图4. CsARF3的DAP-seq分析
(三)CsARF3与乙烯通路的互作关系
ACS1G作为被报道的与黄瓜雌性表型相关的乙烯合成基因,于花发育极早期表达并引发乙烯爆发以诱导雌花形成。研究发现,外源施加乙烯类似物乙烯利不能诱导Csarf3突变体形成雌花,而对仅开雄花的乙烯合成突变体Csacs11和Csaco2施加生长素则可成功诱导雌花形成,说明乙烯通过生长素发挥促雌性化作用。研究团队通过Csarf3突变体与携带ACS1G的雌性系的杂交实验证实,CsARF3突变可显著阻断ACS1G介导的雌花发育过程。值得注意的是,此前在甜瓜中的研究已证实,生长素可促进CmACS7表达并抑制雄蕊发育。为进一步探究这一机制,研究团队检测了黄瓜中CmACS7的同源基因CsACS2的表达,结果显示CsACS2在Csarf3和Csstm突变体中表达显著下调,而在CsARF3过表达株系中表达上调。以上结果表明,生长素能够正向调控乙烯的生物合成,二者在黄瓜性别决定过程中形成了相互作用的调控关系。
图5. 黄瓜中CsARF3与已知性别决定基因的遗传关系
研究总结
本研究提出了黄瓜性别决定的分子模型:CsARF3作为核心调控因子,通过直接激活CsSTM和抑制CsWIP1两条通路促进心皮发育,同时与乙烯通路形成互惠调控,抑制雄蕊发育,最终决定雌花形成。揭示了生长素与乙烯在性别决定中的分子互作网络,为葫芦科作物的性别调控育种提供了理论依据和关键基因资源。

上一篇 : 【蓝景科信2025 DAP-seq项目成果汇总】
下一篇 : 酵母单杂交:解码基因调控的分子“探针”